3月25日,新葡萄8883官网AMG召开2024年毕业生就业创业工作会议。学校党委书记、校长卢景辉,党委常委、副校长邝卫红,党委常委、副校长曾志嵘,党委常委、组织统战部部长谭平出席会议。

卢景辉在讲话中指出,就业创业工作是学校的“生命线工程”,必须深刻剖析当前形势,积极主动制定应对策略,确保毕业生实现更高质量和更充分就业。针对2024年毕业生就业创业工作,卢景辉提出四点要求。
一是把握形势任务,深刻认识做好毕业生就业工作的重大意义。深入分析研判形势,主动谋划应对措施,推动毕业生就业创业工作取得新突破。毕业生是重要的人才资源,关乎民生福祉和国家未来,也是学校人才培养质量的体现。
二是聚焦社会需求,着力培养服务经济社会发展需要的高素质人才。主动服务国家战略和区域经济社会发展需求,将就业工作与专业设置、学科建设、招生计划、人才培养紧密结合。完善人才需求预测和预警,建立动态调整机制,提高毕业生就业竞争力。
三是突出指导服务,建立全员全过程就业服务体系。全校应树立“全心全意为学生成长成才服务”的意识,加强政策宣传,拓展就业渠道,搭建就业平台,强化分类指导服务。同时,建立供需对接服务平台,实施“一对二”“一对一”就业帮扶,精准掌握毕业生信息,完善帮扶台账,定期更新,确保精准帮扶。
四是要强化责任落实,全力以赴开创毕业生就业工作新局面。要突出抓好就业工作“一把手”工程,要突出抓好就业创业工作考核评价,要突出抓好就业工作长效机制。要求全校上下要切实增强责任感、紧迫感和使命感,按照学校党委部署要求,全情育人、全心服务、全力以赴,扎实推进学校毕业生更高质量和更充分就业,以高质量就业工作助推学校高质量发展。

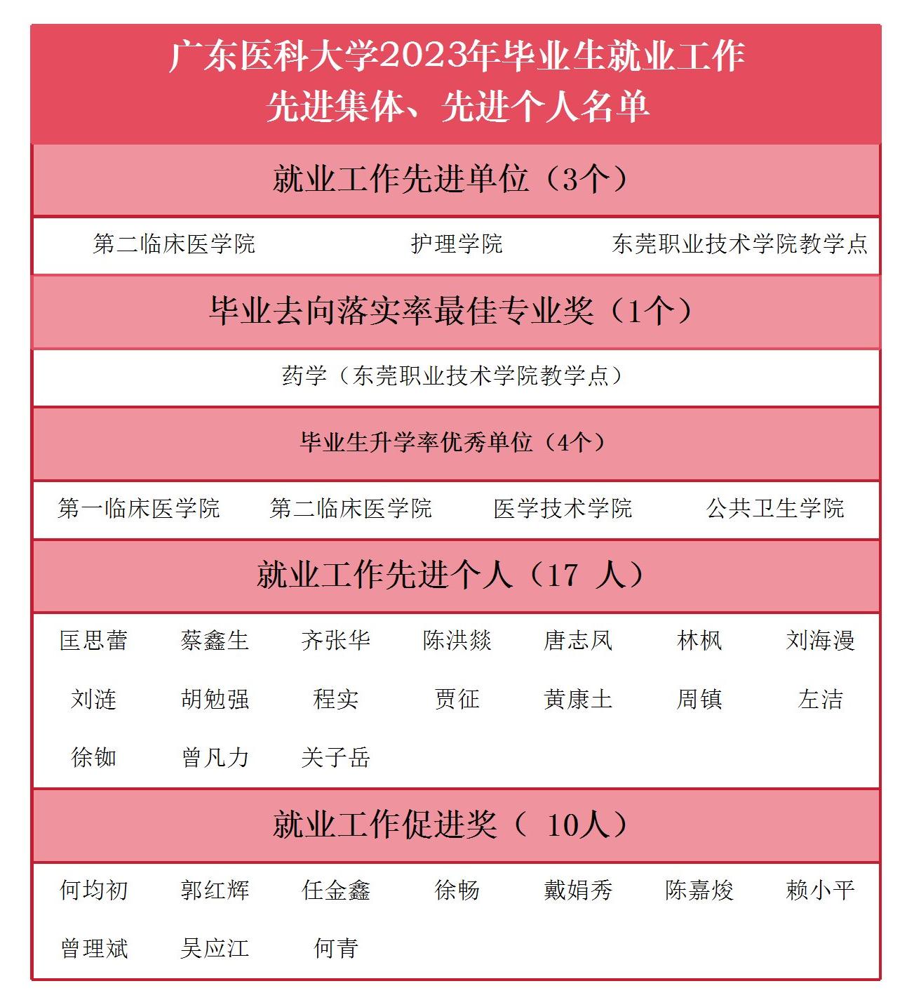
为总结经验,树立典型,学校评选出了2023年度毕业生就业先进集体和先进个人。邝卫红宣读表彰决定。在场领导为先进集体和个人颁发了奖牌及证书。

分管校领导曾志嵘主持会议时指出,学校党委高度重视毕业生去向和职业发展状况,各部门、各学院要积极主动参与和全力支持就业创业工作。就做好2024年度就业创业工作,曾志嵘提出四点要求:一是分析原因总结经验。要固化成功的经验模式,针对存量问题,提前谋划,加强指导,实现就业和升学双提升;二是共同努力形成合力。就业创业工作牵涉到千家万户,是一项系统工程,各单位各学院要高度重视形成合力,实现就业创业成绩取得新突破;三是比学赶超力争上游。2023年,各学院在就业创业工作中积极探索,取得了显著成绩,要汲取有益经验,争取更优成绩;四是把握形势发奋努力。各单位各部门要从人才培养质量上复盘教育教学过程,从源头上提升就业创业的内生动力,构建全员全过程全方位就业体系,把促进学生高质量充分就业作为头等大事,开创就业创业工作新局面。

学工部(就业指导中心)部长(主任)雷鸣作题为《增强紧迫感和使命感奋力推动新葡萄毕业生高质量充分就业》的主题报告。报告全面分析总结了学校2023年就业工作情况,谋划推动2024届毕业生就业工作再谱新篇。报告以详实数据展示了学校就业工作的成绩和亮点。面对2024年的就业创业形势任务,雷鸣从强化组织领导、细化进程管理、深化政策执行、优化体系建设、固化保障措施等方面进行了布置,表示将全力促进2024届毕业生高质量充分就业。
创新创业学院院长丁喜生部署2024年创新创业工作,表示将以创建示范学校为目标,培养更多创新人才,助力学校双创工作取得新突破。
会上,2023年就业创业先进单位代表作了经验交流。第二临床医学院党委副书记吴春丽以《做实“五重五抓”,促进高质量充分就业》为题作了分享;护理学院党委书记王辉群介绍了学院在就业工作中的人才培养理念,开展的具有学院特色的多维度、多层次的就业指导服务,为其他学院提供了借鉴。
学校相关职能部门负责人,各学院党政负责人,各教学点领导班子成员,学生工作部(就业指导中心)、创新创业学院全体人员,全体辅导员参加会议。(文/匡思蕾 图/周圆 谢炯明 初审/雷鸣 复核/周圆 审发/裴金涛)