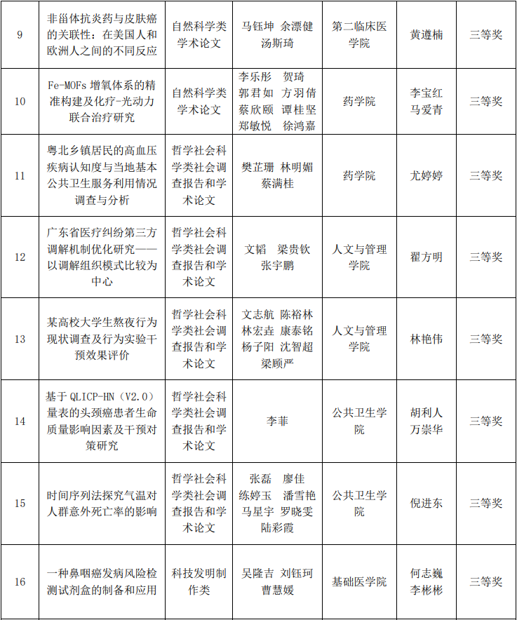
青春拥抱挑战,科创与国同行。7月17日至18日,第十六届“挑战杯”广东大学生课外学术科技作品竞赛终审决赛在深圳大学顺利举办。本届“挑战杯”吸引了142所高校3636件作品参加竞逐,新葡萄共16个项目团队获奖,其中省赛一等奖4项、二等奖2项和三等奖10项。


本届省“挑战杯”赛事自1月份启动以来,得到了学校领导的高度重视和各学院的大力支持,各学院积极组织和指导学生参赛。经过校内筛选,新葡萄共选送了21件作品参加本次省赛,共有16件作品进入终审决赛,其中6份作品进入终审答辩环节。为了给各参赛项目提供更好的赛事服务工作,校团委指派专人负责,组建赛事服务团队,全程指导各项目推报与备赛工作,先后组织召开专题工作推进会2场、组织模拟答辩会3场。

(专题推进会)

(模拟答辩会)
2021年新葡萄以“科研育人”为理念,以“挑战杯”为契机,不断创新学生科研服务的平台和抓手,持续运营学生科研助手招募平台、组建科研创新导师智库、开展“我与青年博士面对面 ”系列活动,通过多维角度,打造多渠道、多平台助力学生科研工作发展,为新葡萄大学生创新创业营造良好的氛围。
“未来属于青年,希望寄于青年”。在习近平总书记的深情寄语下,学校团委将持续激发青年大学生创新活力,作青年大学生的同行人、领路人,为建设特色鲜明、同类先进、国内外知名的高水平医科大学贡献青春力量。(文/丁梦扬 图/学生科研工作站 编/周圆 审/冯锦山)